
注,原文来自 https://blog.mygraphql.com/zh/posts/low-tec/trace/trace-istio/trace-istio-part3/ 。如你看到的转载图片不清,请回到原文。
承上
在上一篇 逆向工程与云原生现场分析 Part2 —— eBPF 跟踪 Istio/Envoy 之启动、监听与线程负载均衡 中,介绍了 如何用 bpftrace 去跟踪分析 Envoy Listener 的 socket 监听,和监听是如何分配到 worker 线程的。
逆向工程与云原生现场分析 系列介绍
开始前先做个预告,逆向工程与云原生现场分析 系列(将)包括:
- Part 1: eBPF 跟踪 Istio/Envoy 之学步
- Part 2: eBPF 跟踪 Istio/Envoy 之启动、监听与线程负载均衡
- Part 3: eBPF 跟踪 Istio/Envoy 之 downstream TCP 连接 accept、TLS 握手 与 filter_chain 的选择(本文)
- Part 4: eBPF 跟踪 Istio/Envoy 之 L3/4 Network Fitler 互动机制
- Part 5: eBPF 跟踪 Istio/Envoy 之 http filter
- Part 7: eBPF 跟踪 Istio/Envoy 之 http router
- Part 8: eBPF 跟踪 Istio/Envoy 之 cluster、 connection pool 与 outbound load balance
在系列中,我将演示如何让 bpftrace “读” 懂运行期的由 C++ 11 编写成的 envoy 进程中的对象数据。我花了一个月的时间去补上几个技术债:
- LLVM (clang++) 下 C++ 对象的内存结构,包括为 virtual 函数而生的 vtable
- gdb 小恶魔的入坑,分析 C++ 对象结构
坐稳,扶好。为免吓跑人,还是老套路,多图少代码,不过有的图有点点复杂。程序员大叔开始讲故事了。🚜
为何
为何要了解 Envoy 的事件驱动实现
事件驱动,多路复用和 10k problem 已经是老套故事了。哪有开口就 Cloud Native, 闭口就 Service Mesh 来得抢眼球。但不要以为成熟的东西就无趣,或者没故事。如果你是个 Performance Engineer。只停在这堆大词上,不去深究和实践求证,那么是不会有多少技术上的进步的。深藏于实现的性能问题,也不会被发现。
如,这前的观点是,事件驱动的线程,只有在等待事件时,才会变为非 Runnable 的状态。即在处理事件时,是不会有 block 线程的情况。 所以 Evnoy 的 99% 百分位的 Latency,是其它原因。但当我用 BCC 工具去查看这些线程的离开 cpu 的 stack 时,惊讶地发现:
https://github.com/labilezhu/pub-diy/blob/6042b9f89f5aa3bb199ff3ad7227fd1f9399eee7/low-tec/trace/trace-istio/trace-istio-part3/offcputime.log
这也是为何,Envoy 还是要多个 worker 线程的原因之一吧?
为何要了解 TCP 连接建立过程
作为一个业务应用开发者,的确不必要了解。作为一个 DevOps/SRE/Performance Engineer ,不了解是不合格的。以下变数,足以大大影响应用性能:
- Client 是长连接,还是短连接。连接建立是高频的吗?建立一个新连接的应用层成本真是那么低吗?
- 应用的线程和连接是什么关系?如何分派连接到线程?这个关系会影响应用的延迟和吞吐吗?
如果你不清楚这几个问题的答案,那么可能需要了解一下。
为何要了解 TLS 握手过程
可以不夸张地说,没有一家互联网公司不需要做 TLS 会话优化的。特别是对于短连接的接入。TLS 握手的优化空间,绝对比 TCP 握手大。如果我们可以用 trace 等手段拿到握手的延迟统计,就可以为优化指明方向。
为何要了解 filter_chain 的选择逻辑
Istio 控制下的 envoy 配置,是相当复杂的。可以这么说, Envoy 是一个执行 Envoy 配置的引擎,配置是指导 Envoy 代理行为的编程语言。而编程语言最关键的是控制流。filter_chain 就是控制流的 if/else。trace 过 filter_chain 的选择,我们才真实确认了 Envoy 的行为。才可以做相应的配置变更或优化。
相关的架构
逻辑架构
这里只谈本文相关的 Envoy 架构了。整体架构还是去其它大师的文章中了解比较好。
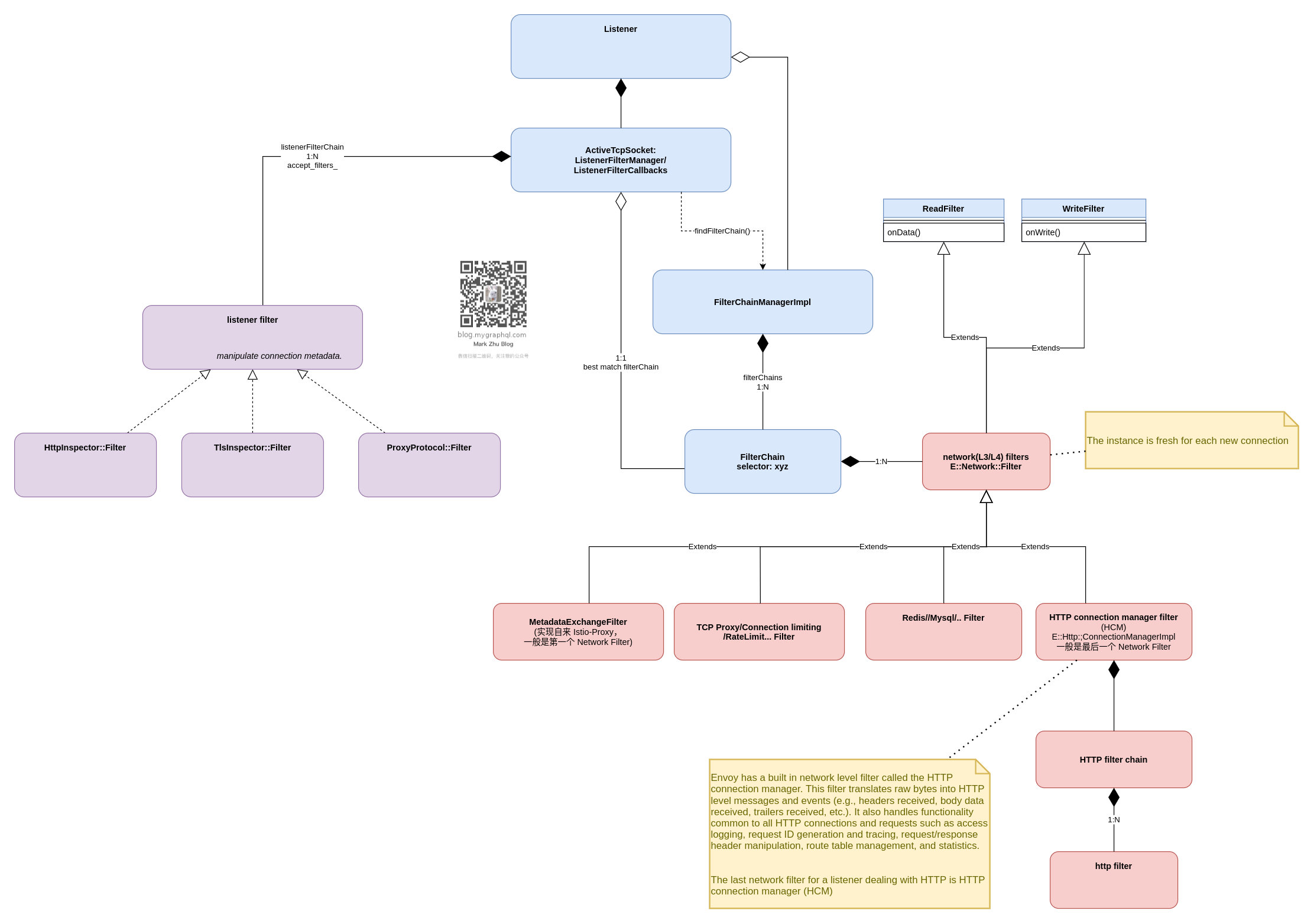
先看看 Listener 的逻辑架构:

图:Listener 的逻辑架构
一般,Listener Filter 和 Network Filter 两个概念比较容易混淆。简单说一下:
Listener Filter: 在连接建立之初,收集连接上的首几个信息,为选择Network Filter Chain做数据准备。- 可以是收集 TCP 基本数据, 如 src IP/port,dst IP/port, 和在 ip table 转发前的原 dst IP/port 。
- 可以是 TLS 握手数据,SNI/APLN。
Network Filter:- TCP/TLS 握手后,进行更上层协议的处理,如 HTTP
概念说完了,如不好理解,那么看一个 Istio 的例子:

图:Istio-Proxy Listener 逻辑架构举例 - virtualInbound Listener
相应的 evnoy yaml 配置在这里。
代码架构

图:Envoy Listener 代码架构
听说一图胜千言,所以,不上说明了。
事件驱动与线程模型

不出意外,Envoy 使用了 libevent 这个 C 事件 library, libevent 使用了 Linux Kernel 的 epoll 事件驱动 API。
说明一下图中的流程:
- Envoy worker 线程挂起在 epoll_wait() 方法中,在内核中注册等待 epoll 关注的 socket 发生事件。线程被移出 kernel 的 runnable queue。线程睡眠。
- 内核收到 TCP 网络包,触发事件
- 操作系统把 Envoy worker 线程被移入 kernel 的 runnable queue。Envoy worker 线程被唤醒,变成 runnable。操作系统发现可用 cpu 资源,把 runnable 的 envoy worker 线程调度上 cpu。(注意,runnable 和 调度上 cpu 不是一次完成的)
- Envoy 分析事件列表,按事件列表的 fd 调度到不同的 FilerEventImpl 类的回调函数(实现见:FilerEventImpl::assignEvents)
- FilerEventImpl 类的回调函数调用实际的业务回调函数
- 执行 Envoy 的实际代理行为
- 完事后,回到步骤 1 。
TCP 连接建立
现在看看,事件驱动和连接的建立的过程和关系:

- Envoy worker 线程挂起在
epoll_wait()方法中。线程被移出 kernel 的 runnable queue。线程睡眠。 - client 建立连接,server 内核完成3次握手,触发 listen socket 事件。
- 操作系统把 Envoy worker 线程被移入 kernel 的 runnable queue。Envoy worker 线程被唤醒,变成 runnable。操作系统发现可用 cpu 资源,把 runnable 的 envoy worker 线程调度上 cpu。(注意,runnable 和 调度上 cpu 不是一次完成的)
- Envoy 分析事件列表,按事件列表的 fd 调度到不同的 FilerEventImpl 类的回调函数(实现见:
FilerEventImpl::assignEvents) - FilerEventImpl 类的回调函数调用实际的业务回调函数,进行 syscall
accept,完成 socket 连接。得到新 socket 的 FD:$new_socket_fd。 - 业务回调函数把 调用
epoll_ctl把$new_socket_fd加到 epoll 监听中。 - 回到步骤 1 。
关于 listen socket fd
Part2 中,我们看到 socket 监听的情况如下:
|
|
可以看到,3 个 fd 都绑定到同一 listen socket 上。1 个 fd 用于主线程,其它 2 个对应自己的 worker 线程。
可以看到 图:Istio-Proxy Listener 逻辑架构举例 - virtualInbound Listener 中 virtualInbound Listener 监听于 15006。
TCP 连接建立步骤
在 ebpf trace 之前,我们先看看代码,了解大概的连接建立过程和相关的实现。

步骤是:
- epoll 收到连接请求,完成3次握手。最好回调到 TcpListenerImpl::onSocketEvent()。
- 最终 syscall
accept()获得新 socket 的 FD。 - 调用 ActiveTcpListener::onAccept()
- 创建新连接专用的
ListenerFilterChain - 创建新连接专用的
ActiveTcpSocket,发起ListenerFilterChain流程 - 执行
ListenerFilterChain流程:- 如:TlsInspector::Filter 注册监听新 socket 的事件,以便在后续新 socket 发生事件时,读 socket,抽取出 TLS SNI/ALPN。
- 当
ListenerFilterChain中所有的ListenerFilter在新的事件和事件周期中完成其所有的数据交换和抽取的任务,本 fd 的控制权交到一环节。
- 调用 核心函数
ActiveTcpListener::newConnection() - 调用 findFilterChain() 基于之前
ListenerFilter抽取到的数据,和各network filter chain 配置的 match 条件,找到最匹配的network filter chain 配置。 - 创建
ServerConnection(ConnectionImpl的子类) 对象- 注册 socket 事件回调到
Network::ConnectionImpl::onFileEvent(uint32_t events)中。即以后的 socket 事件将由这个ServerConnection处理。
- 注册 socket 事件回调到
- 用之前找到的
network filter chain 配置对象,创建transportSocket。 - 用之前找到的
network filter chain 配置对象,创建运行期的NetworkFilterChain。
跟踪 TCP 连接建立
TL;DR.
照惯例,我们先看 bpftrace 跟踪程序的输出。
1. 执行 BPF 程序:
|
|
2. 发起测试连接和流量
然后发起测试连接和流量。我们将在另一个有 isto-proxy 的 pod 中(假设叫 downstream-pod),发起对目标 pod(假设叫 fortio-server:8080) 的请求。 downstream-pod 的 isto-proxy 会把 http 转为 https,再到达 fortio-server:8080 。
|
|
3. 查看输出跟踪结果
以下是我精简和加入注解的结果:
##### TCP socket accept 信息:
OS handshaked TCP:
11:13:55 4283 wrk:worker_0(线程名) 172.21.206.219(对端 ip) 43926(对端 port) 172.21.206.214 15006(本地 listen 的 port) 0/4096
sys_exit_accept4 fd=42(新连接的 FD)
accept4+96
Envoy::Network::IoSocketHandleImpl::accept(sockaddr*, unsigned int*)+82
Envoy::Network::TcpListenerImpl::onSocketEvent(short)+216
std::__1::__function::__func<Envoy::Event::DispatcherImpl::createFileEvent(int, std::__1::function<void (unsigned int)>, Envoy::Event::FileTriggerType, unsigned int)::$_5, std::__1::allocator<Envoy::Event::DispatcherImpl::createFileEvent(int, std::__1::function<void (unsigned int)>, Envoy::Event::FileTriggerType, unsigned int)::$_5>, void (unsigned int)>::operator()(unsigned int&&)+65
Envoy::Event::FileEventImpl::assignEvents(unsigned int, event_base*)::$_1::__invoke(int, short, void*)+92
0x7fffffffe000
event_base_loop+1953
Envoy::Server::WorkerImpl::threadRoutine(Envoy::Server::GuardDog&, std::__1::function<void ()> const&)+621
Envoy::Thread::ThreadImplPosix::ThreadImplPosix(std::__1::function<void ()>, absl::optional<Envoy::Thread::Options> const&)::{lambda(void*)#1}::__invoke(void*)+19
start_thread+217
##### 构建 TlsInspector
***** elapsed=-1017877702: tid=4568,comm=wrk:worker_0: TlsInspector*, probe=uprobe:/proc/4283/root/usr/local/bin/envoy:_ZNSt3__110__function6__funcIZN5Envoy10Extensions15ListenerFilters12TlsInspector25TlsInspectorConfigFactory36createListenerFilterFactoryFromProtoERKN6google8protobuf7MessageERKNS_10shared_ptrINS2_7Network21ListenerFilterMatcherEEERNS2_6Server13Configuration22ListenerFactoryContextEEUlRNSD_21ListenerFilterManagerEE_NS_9allocatorISO_EEFvSN_EEclESN_
...
##### 构建 TlsInspector
***** elapsed=-1017866364: tid=4568,comm=wrk:worker_0: TlsInspector*, probe=uprobe:/proc/4283/root/usr/local/bin/envoy:_ZN5Envoy10Extensions15ListenerFilters12TlsInspector6FilterC1ENSt3__110shared_ptrINS2_6ConfigEEE
...
##### TlsInspector::Filter::onAccept()
***** elapsed=-1017822616: tid=4568,comm=wrk:worker_0: TlsInspector*, probe=uprobe:/proc/4283/root/usr/local/bin/envoy:_ZN5Envoy10Extensions15ListenerFilters12TlsInspector6Filter8onAcceptERNS_7Network23ListenerFilterCallbacksE
##### TlsInspector::Filter::onRead()
***** elapsed=-1017814524: tid=4568,comm=wrk:worker_0: TlsInspector*, probe=uprobe:/proc/4283/root/usr/local/bin/envoy:_ZN5Envoy10Extensions15ListenerFilters12TlsInspector6Filter6onReadEv
##### TlsInspector::Filter::parseClientHello()
***** elapsed=-1013081879: tid=4568,comm=wrk:worker_0: TlsInspector*, probe=uprobe:/proc/4283/root/usr/local/bin/envoy:_ZN5Envoy10Extensions15ListenerFilters12TlsInspector6Filter16parseClientHelloEPKvm
...
##### TlsInspector::Filter::onALPN(),从 TLS 数据中获取到 ALPN
***** elapsed=-1013042582: tid=4568,comm=wrk:worker_0: TlsInspector*, probe=uprobe:/proc/4283/root/usr/local/bin/envoy:_ZN5Envoy10Extensions15ListenerFilters12TlsInspector6Filter6onALPNEPKhj
***** elapsed=-1013030000: tid=4568,comm=wrk:worker_0: ConnectionSocketImpl::setRequestedApplicationProtocols
##### TlsInspector::Filter::onServername(),从 TLS 数据中获取到 SNI
***** elapsed=-1013010367: tid=4568,comm=wrk:worker_0: TlsInspector*, probe=uprobe:/proc/4283/root/usr/local/bin/envoy:_ZN5Envoy10Extensions15ListenerFilters12TlsInspector6Filter12onServernameEN4absl11string_viewE
...
##### 利用 ListnerFitler(包括 original_dst Filter、TlsInspector抽取到的数据)。最终匹配到的 Network Fitler Chain,名字为 0.0.0.0_8080
comm:wrk:worker_0,tid:4568: Got setFilterChainName=0.0.0.0_8080, lenght=12
Envoy::StreamInfo::StreamInfoImpl::setFilterChainName(absl::string_view)+0
Envoy::Server::ActiveTcpSocket::newConnection()+377
Envoy::Server::ActiveTcpSocket::continueFilterChain(bool)+107
##### 注册 新 FD 相关的 epoll 事件回调
***** elapsed=-1012929361: tid=4568,comm=wrk:worker_0: sys_enter_epoll_ctl, epfd=10, op=1, fd=42, epoll_event*=0x7faddbda2c60
epoll_ctl+14
epoll_nochangelist_add+54
evmap_io_add_+421
event_add_nolock_+603
event_add+54
Envoy::Event::FileEventImpl::FileEventImpl(Envoy::Event::DispatcherImpl&, int, std::__1::function<void (unsigned int)>, Envoy::Event::FileTriggerType, unsigned int)+362
Envoy::Event::DispatcherImpl::createFileEvent(int, std::__1::function<void (unsigned int)>, Envoy::Event::FileTriggerType, unsigned int)+284
Envoy::Network::IoSocketHandleImpl::initializeFileEvent(Envoy::Event::Dispatcher&, std::__1::function<void (unsigned int)>, Envoy::Event::FileTriggerType, unsigned int)+126
Envoy::Network::ConnectionImpl::ConnectionImpl(Envoy::Event::Dispatcher&, std::__1::unique_ptr<Envoy::Network::ConnectionSocket, std::__1::default_delete<Envoy::Network::ConnectionSocket> >&&, std::__1::unique_ptr<Envoy::Network::TransportSocket, std::__1::default_delete<Envoy::Network::TransportSocket> >&&, Envoy::StreamInfo::StreamInfo&, bool)+1026
Envoy::Network::ServerConnectionImpl::ServerConnectionImpl(Envoy::Event::Dispatcher&, std::__1::unique_ptr<Envoy::Network::ConnectionSocket, std::__1::default_delete<Envoy::Network::ConnectionSocket> >&&, std::__1::unique_ptr<Envoy::Network::TransportSocket, std::__1::default_delete<Envoy::Network::TransportSocket> >&&, Envoy::StreamInfo::StreamInfo&, bool)+107
Envoy::Event::DispatcherImpl::createServerConnection(std::__1::unique_ptr<Envoy::Network::ConnectionSocket, std::__1::default_delete<Envoy::Network::ConnectionSocket> >&&, std::__1::unique_ptr<Envoy::Network::TransportSocket, std::__1::default_delete<Envoy::Network::TransportSocket> >&&, Envoy::StreamInfo::StreamInfo&)+70
Envoy::Server::ActiveTcpListener::newConnection(std::__1::unique_ptr<Envoy::Network::ConnectionSocket, std::__1::default_delete<Envoy::Network::ConnectionSocket> >&&, std::__1::unique_ptr<Envoy::StreamInfo::StreamInfo, std::__1::default_delete<Envoy::StreamInfo::StreamInfo> >)+307
##### 配置新 socket 的 sockopt
comm:wrk:worker_0 : setsockopt: level=6, fd=42, optname=1, optval=1, optlen=4.
##### 本轮新 FD 事件处理完成
***** elapsed=-1012820877: tid=4568,comm=wrk:worker_0: END:EventFired
##### 本轮 epoll 唤醒的所有事件处理完毕
******* WAKE-ROUND:END Summary *******
***** elapsed=-1012807848: tid=4568,comm=wrk:worker_0: sys_enter_epoll_wait, runableDuaration=5158482, tid2epollNrFdReady=1
*** last_epoll_wait_args: epfd=10, events=2052059648, maxevents=32, timeout=100
***************************
##### FD 相关的 epoll 事件回调
***** elapsed=-1012792293: tid=4568,comm=wrk:worker_0: BEGIN:EventFired:FileEventImpl::assignEvents()::Lambda1()
FileEventImpl*=0x56367a951500, fd=42, events=0x26
##### FD 相关的 epoll 事件处理完毕
***** elapsed=-1011476865: tid=4568,comm=wrk:worker_0: END:EventFired
##### 本轮 epoll 唤醒的所有事件处理完毕
******* WAKE-ROUND:END Summary *******
***** elapsed=-1011446745: tid=4568,comm=wrk:worker_0: sys_enter_epoll_wait, runableDuaration=1346699, tid2epollNrFdReady=1
*** last_epoll_wait_args: epfd=10, events=2052059648, maxevents=32, timeout=16
***************************
##### FD 相关的 epoll 事件回调
***** elapsed=-976027033: tid=4568,comm=wrk:worker_0: BEGIN:EventFired:FileEventImpl::assignEvents()::Lambda1()
FileEventImpl*=0x56367a951500, fd=42, events=0x26
##### 删除 FD 相关的 epoll 事件回调
***** elapsed=-974127057: tid=4568,comm=wrk:worker_0: sys_enter_epoll_ctl, epfd=10, op=2, fd=42, epoll_event*=0x7faddbda29e0
##### 注册 FD 相关的 epoll 事件回调
***** elapsed=-974087535: tid=4568,comm=wrk:worker_0: sys_enter_epoll_ctl, epfd=10, op=1, fd=42, epoll_event*=0x7faddbda29d0
epoll_ctl+14
epoll_nochangelist_add+54
evmap_io_add_+421
event_add_nolock_+603
event_add+54
Envoy::Network::ConnectionImpl::readDisable(bool)+1077
Envoy::Http::Http1::ServerConnectionImpl::onMessageCompleteBase()+86
Envoy::Http::Http1::ConnectionImpl::onMessageComplete()+637
Envoy::Http::Http1::LegacyHttpParserImpl::Impl::Impl(http_parser_type, void*)::{lambda(http_parser*)#3}::__invoke(http_parser*)+31
http_parser_execute+7959
Envoy::Http::Http1::LegacyHttpParserImpl::execute(char const*, int)+31
Envoy::Http::Http1::ConnectionImpl::dispatchSlice(char const*, unsigned long)+52
##### FD 相关的 epoll 事件处理完毕
***** elapsed=-973377160: tid=4568,comm=wrk:worker_0: END:EventFired
##### 本轮 epoll 唤醒的所有事件处理完毕
******* WAKE-ROUND:END Summary *******
***** elapsed=-973322877: tid=4568,comm=wrk:worker_0: sys_enter_epoll_wait, runableDuaration=2738098, tid2epollNrFdReady=1
*** last_epoll_wait_args: epfd=10, events=2052059648, maxevents=32, timeout=100
***************************
***** elapsed=-973302083: tid=4568,comm=wrk:worker_0: BEGIN:EventFired:FileEventImpl::assignEvents()::Lambda1()
FileEventImpl*=0x56367a951500, fd=42, events=0x24
***** elapsed=-973210034: tid=4568,comm=wrk:worker_0: END:EventFired
******* WAKE-ROUND:END Summary *******
***** elapsed=-970967200: tid=4568,comm=wrk:worker_0: sys_enter_epoll_wait, runableDuaration=2329760, tid2epollNrFdReady=3
*** last_epoll_wait_args: epfd=10, events=2052059648, maxevents=32, timeout=88
***************************
***** elapsed=-970216003: tid=4568,comm=wrk:worker_0: sys_enter_epoll_ctl, epfd=10, op=2, fd=42, epoll_event*=0x7faddbda24b0
***** elapsed=-970198884: tid=4568,comm=wrk:worker_0: sys_enter_epoll_ctl, epfd=10, op=1, fd=42, epoll_event*=0x7faddbda24a0
epoll_ctl+14
epoll_nochangelist_add+54
evmap_io_add_+421
event_add_nolock_+603
event_add+54
Envoy::Network::ConnectionImpl::readDisable(bool)+938
Envoy::Http::Http1::StreamEncoderImpl::~StreamEncoderImpl()+112
non-virtual thunk to Envoy::Http::Http1::ServerConnectionImpl::onEncodeComplete()+54
Envoy::Http::Http1::StreamEncoderImpl::endEncode()+166
Envoy::Http::Http1::StreamEncoderImpl::encodeData(Envoy::Buffer::Instance&, bool)+340
Envoy::Http::ConnectionManagerImpl::ActiveStream::encodeData(Envoy::Buffer::Instance&, bool)+679
Envoy::Http::FilterManager::encodeData(Envoy::Http::ActiveStreamEncoderFilter*, Envoy::Buffer::Instance&, bool, Envoy::Http::FilterManager::FilterIterationStartState)+2138
***** elapsed=-969958893: tid=4568,comm=wrk:worker_0: BEGIN:EventFired:FileEventImpl::assignEvents()::Lambda1()
FileEventImpl*=0x56367a951500, fd=42, events=0x24
***** elapsed=-969845835: tid=4568,comm=wrk:worker_0: END:EventFired
******* WAKE-ROUND:END Summary *******
***** elapsed=-969831672: tid=4568,comm=wrk:worker_0: sys_enter_epoll_wait, runableDuaration=126155, tid2epollNrFdReady=1
*** last_epoll_wait_args: epfd=10, events=2052059648, maxevents=32, timeout=84
***************************
回头看看 bpftrace 跟踪程序源代码:
https://github.com/labilezhu/pub-diy/blob/main/low-tec/trace/trace-istio/trace-istio-part3/trace-envoy-accept-flow.bt
|
|
跟踪 Istio mTLS 握手过程
这部分的类图未整理。同样地,我们先看看跟踪的输出。可以认为是上面一个的加强信息量版本:
https://github.com/labilezhu/pub-diy/blob/main/low-tec/trace/trace-istio/trace-istio-part3/trace-envoy-accept-flow-ssl.6.log
Attaching 116 probes...
Tracing Envoy. Hit Ctrl-C to end.
### 建立连接
OS handshaked TCP:
12:48:54 3620 wrk:worker_1 172.21.206.237 58394 172.21.206.227 15006 0/4096
sys_exit_accept4 fd=42
accept4+96
Envoy::Network::IoSocketHandleImpl::accept(sockaddr*, unsigned int*)+82
Envoy::Network::TcpListenerImpl::onSocketEvent(short)+216
std::__1::__function::__func<Envoy::Event::DispatcherImpl::createFileEvent(int, std::__1::function<void (unsigned int)>, Envoy::Event::FileTriggerType, unsigned int)::$_5, std::__1::allocator<Envoy::Event::DispatcherImpl::createFileEvent(int, std::__1::function<void (unsigned int)>, Envoy::Event::FileTriggerType, unsigned int)::$_5>, void (unsigned int)>::operator()(unsigned int&&)+65
Envoy::Event::FileEventImpl::assignEvents(unsigned int, event_base*)::$_1::__invoke(int, short, void*)+92
0x7fffffffe000
event_base_loop+1953
Envoy::Server::WorkerImpl::threadRoutine(Envoy::Server::GuardDog&, std::__1::function<void ()> const&)+621
Envoy::Thread::ThreadImplPosix::ThreadImplPosix(std::__1::function<void ()>, absl::optional<Envoy::Thread::Options> const&)::{lambda(void*)#1}::__invoke(void*)+19
start_thread+217
***** elapsed=1026569139: tid=4293,comm=wrk:worker_1: TlsInspector*, probe=uprobe:/proc/3620/root/usr/local/bin/envoy:_ZNSt3__110__function6__funcIZN5Envoy10Extensions15ListenerFilters12TlsInspector25TlsInspectorConfigFactory36createListenerFilterFactoryFromProtoERKN6google8protobuf7MessageERKNS_10shared_ptrINS2_7Network21ListenerFilterMatcherEEERNS2_6Server13Configuration22ListenerFactoryContextEEUlRNSD_21ListenerFilterManagerEE_NS_9allocatorISO_EEFvSN_EEclESN_
***** elapsed=1026610269: tid=4293,comm=wrk:worker_1: TlsInspector*, probe=uprobe:/proc/3620/root/usr/local/bin/envoy:_ZNSt3__128__invoke_void_return_wrapperIvE6__callIJRZN5Envoy10Extensions15ListenerFilters12TlsInspector25TlsInspectorConfigFactory36createListenerFilterFactoryFromProtoERKN6google8protobuf7MessageERKNS_10shared_ptrINS3_7Network21ListenerFilterMatcherEEERNS3_6Server13Configuration22ListenerFactoryContextEEUlRNSE_21ListenerFilterManagerEE_SO_EEEvDpOT_
***** elapsed=1026620829: tid=4293,comm=wrk:worker_1: TlsInspector*, probe=uprobe:/proc/3620/root/usr/local/bin/envoy:_ZN5Envoy10Extensions15ListenerFilters12TlsInspector6FilterC1ENSt3__110shared_ptrINS2_6ConfigEEE
***** elapsed=1026625163: tid=4293,comm=wrk:worker_1: TlsInspector*, probe=uprobe:/proc/3620/root/usr/local/bin/envoy:_ZN5Envoy10Extensions15ListenerFilters12TlsInspector6FilterC2ENSt3__110shared_ptrINS2_6ConfigEEE
***** elapsed=1026653428: tid=4293,comm=wrk:worker_1: TlsInspector*, probe=uprobe:/proc/3620/root/usr/local/bin/envoy:_ZN5Envoy10Extensions15ListenerFilters12TlsInspector6Filter8onAcceptERNS_7Network23ListenerFilterCallbacksE
***** elapsed=1026663985: tid=4293,comm=wrk:worker_1: TlsInspector*, probe=uprobe:/proc/3620/root/usr/local/bin/envoy:_ZN5Envoy10Extensions15ListenerFilters12TlsInspector6Filter6onReadEv
### TlsInspector(LisenerFilter) 偷看(MSG_PEEK)了 218 bytes 的 TLS clientHello 数据
***** elapsed=1026702268: tid=4293,comm=wrk:worker_1: socket_read, probe=tracepoint:syscalls:sys_exit_recvfrom, fd=42, ret=218
recv+108
***** elapsed=1026717298: tid=4293,comm=wrk:worker_1: TlsInspector*, probe=uprobe:/proc/3620/root/usr/local/bin/envoy:_ZN5Envoy10Extensions15ListenerFilters12TlsInspector6Filter16parseClientHelloEPKvm
***** elapsed=1026739275: tid=4293,comm=wrk:worker_1: TlsInspector*, probe=uprobe:/proc/3620/root/usr/local/bin/envoy:_ZZN5Envoy10Extensions15ListenerFilters12TlsInspector6ConfigC1ERNS_5Stats5ScopeEjEN3$_08__invokeEPK22ssl_early_callback_ctx
***** elapsed=1026745766: tid=4293,comm=wrk:worker_1: TlsInspector*, probe=uprobe:/proc/3620/root/usr/local/bin/envoy:_ZN5Envoy10Extensions15ListenerFilters12TlsInspector6Filter6onALPNEPKhj
### TlsInspector(LisenerFilter) 识别出了 TLS clientHello 中的 ALPN(Client自述支持的协议,如 HTTP1.1) 部分,把它记录在连接属性中,供后面 FitlerChain 选择时使用。
***** elapsed=1026761220: tid=4293,comm=wrk:worker_1: ConnectionSocketImpl::setRequestedApplicationProtocols
***** elapsed=1026774127: tid=4293,comm=wrk:worker_1: ConnectionSocketImpl::setRequestedApplicationProtocols
***** elapsed=1026786011: tid=4293,comm=wrk:worker_1: TlsInspector*, probe=uprobe:/proc/3620/root/usr/local/bin/envoy:_ZZN5Envoy10Extensions15ListenerFilters12TlsInspector6ConfigC1ERNS_5Stats5ScopeEjEN3$_18__invokeEP6ssl_stPiPv
### TlsInspector(LisenerFilter) 识别出了 TLS clientHello 中的SNI,即服务端的域名,把它记录在连接属性中,供后面 FitlerChain 选择时使用。
***** elapsed=1026792676: tid=4293,comm=wrk:worker_1: TlsInspector*, probe=uprobe:/proc/3620/root/usr/local/bin/envoy:_ZN5Envoy10Extensions15ListenerFilters12TlsInspector6Filter12onServernameEN4absl11string_viewE
### TlsInspector(LisenerFilter) 完成任务, 被销毁。TlsInspector::Filter::~Filter()
***** elapsed=1026806259: tid=4293,comm=wrk:worker_1: TlsInspector*, probe=uprobe:/proc/3620/root/usr/local/bin/envoy:_ZN5Envoy10Extensions15ListenerFilters12TlsInspector6FilterD0Ev
### FilterChain 选择的结果:
comm:wrk:worker_1,tid:4293: Got setFilterChainName=0.0.0.0_8080, lenght=12
Envoy::StreamInfo::StreamInfoImpl::setFilterChainName(absl::string_view)+0
Envoy::Server::ActiveTcpSocket::newConnection()+377
Envoy::Server::ActiveTcpSocket::continueFilterChain(bool)+107
### 1. 构建 SslSocket
***** elapsed=1026857348: tid=4293,comm=wrk:worker_1: SslSocket*, probe=uprobe:/proc/3620/root/usr/local/bin/envoy:_ZN5Envoy10Extensions16TransportSockets3Tls9SslSocketC2ENSt3__110shared_ptrINS_3Ssl7ContextEEENS2_12InitialStateERKNS5_IKNS_7Network22TransportSocketOptionsEEENS4_8functionIFNS5_INS6_10HandshakerEEENS4_10unique_ptrI6ssl_stN4bssl8internal7DeleterISK_EEEEiPNS6_18HandshakeCallbacksEEEE
Envoy::Extensions::TransportSockets::Tls::SslSocket::SslSocket(std::__1::shared_ptr<Envoy::Ssl::Context>, Envoy::Extensions::TransportSockets::Tls::InitialState, std::__1::shared_ptr<Envoy::Network::TransportSocketOptions const> const&, std::__1::function<std::__1::shared_ptr<Envoy::Ssl::Handshaker> (std::__1::unique_ptr<ssl_st, bssl::internal::Deleter<ssl_st> >, int, Envoy::Ssl::HandshakeCallbacks*)>)+0
Envoy::Extensions::TransportSockets::Tls::ServerSslSocketFactory::createTransportSocket(std::__1::shared_ptr<Envoy::Network::TransportSocketOptions const>) const+227
Envoy::Server::ActiveTcpListener::newConnection(std::__1::unique_ptr<Envoy::Network::ConnectionSocket, std::__1::default_delete<Envoy::Network::ConnectionSocket> >&&, std::__1::unique_ptr<Envoy::StreamInfo::StreamInfo, std::__1::default_delete<Envoy::StreamInfo::StreamInfo> >)+130
Envoy::Server::ActiveTcpSocket::newConnection()+377
Envoy::Server::ActiveTcpSocket::continueFilterChain(bool)+107
Envoy::Server::ActiveTcpListener::onAcceptWorker(std::__1::unique_ptr<Envoy::Network::ConnectionSocket, std::__1::default_delete<Envoy::Network::ConnectionSocket> >&&, bool, bool)+163
Envoy::Network::TcpListenerImpl::onSocketEvent(short)+856
std::__1::__function::__func<Envoy::Event::DispatcherImpl::createFileEvent(int, std::__1::function<void (unsigned int)>, Envoy::Event::FileTriggerType, unsigned int)::$_5, std::__1::allocator<Envoy::Event::DispatcherImpl::createFileEvent(int, std::__1::function<void (unsigned int)>, Envoy::Event::FileTriggerType, unsigned int)::$_5>, void (unsigned int)>::operator()(unsigned int&&)+65
Envoy::Event::FileEventImpl::assignEvents(unsigned int, event_base*)::$_1::__invoke(int, short, void*)+92
0x7fffffffe000
### 2. 注册连接的 ReadReady/WriteReady 的 callback 到 ConnectionImpl
***** elapsed=1026881729: tid=4293,comm=wrk:worker_1: sys_enter_epoll_ctl, epfd=14, op=EPOLL_CTL_ADD, fd=42, events=0x80000005
EPOLL_CTL_ADD/MOD ReadReady(EPOLLIN)
EPOLL_CTL_ADD/MOD WriteReady(EPOLLOUT)
EPOLL_CTL_ADD/MOD EdgeTrigger
epoll_ctl+14
epoll_nochangelist_add+54
evmap_io_add_+421
event_add_nolock_+603
event_add+54
Envoy::Event::FileEventImpl::FileEventImpl(Envoy::Event::DispatcherImpl&, int, std::__1::function<void (unsigned int)>, Envoy::Event::FileTriggerType, unsigned int)+362
Envoy::Event::DispatcherImpl::createFileEvent(int, std::__1::function<void (unsigned int)>, Envoy::Event::FileTriggerType, unsigned int)+284
Envoy::Network::IoSocketHandleImpl::initializeFileEvent(Envoy::Event::Dispatcher&, std::__1::function<void (unsigned int)>, Envoy::Event::FileTriggerType, unsigned int)+126
Envoy::Network::ConnectionImpl::ConnectionImpl(Envoy::Event::Dispatcher&, std::__1::unique_ptr<Envoy::Network::ConnectionSocket, std::__1::default_delete<Envoy::Network::ConnectionSocket> >&&, std::__1::unique_ptr<Envoy::Network::TransportSocket, std::__1::default_delete<Envoy::Network::TransportSocket> >&&, Envoy::StreamInfo::StreamInfo&, bool)+1026
Envoy::Network::ServerConnectionImpl::ServerConnectionImpl(Envoy::Event::Dispatcher&, std::__1::unique_ptr<Envoy::Network::ConnectionSocket, std::__1::default_delete<Envoy::Network::ConnectionSocket> >&&, std::__1::unique_ptr<Envoy::Network::TransportSocket, std::__1::default_delete<Envoy::Network::TransportSocket> >&&, Envoy::StreamInfo::StreamInfo&, bool)+107
Envoy::Event::DispatcherImpl::createServerConnection(std::__1::unique_ptr<Envoy::Network::ConnectionSocket, std::__1::default_delete<Envoy::Network::ConnectionSocket> >&&, std::__1::unique_ptr<Envoy::Network::TransportSocket, std::__1::default_delete<Envoy::Network::TransportSocket> >&&, Envoy::StreamInfo::StreamInfo&)+70
Envoy::Server::ActiveTcpListener::newConnection(std::__1::unique_ptr<Envoy::Network::ConnectionSocket, std::__1::default_delete<Envoy::Network::ConnectionSocket> >&&, std::__1::unique_ptr<Envoy::StreamInfo::StreamInfo, std::__1::default_delete<Envoy::StreamInfo::StreamInfo> >)+307
Envoy::Server::ActiveTcpSocket::newConnection()+377
Envoy::Server::ActiveTcpSocket::continueFilterChain(bool)+107
Envoy::Server::ActiveTcpListener::onAcceptWorker(std::__1::unique_ptr<Envoy::Network::ConnectionSocket, std::__1::default_delete<Envoy::Network::ConnectionSocket> >&&, bool, bool)+163
Envoy::Network::TcpListenerImpl::onSocketEvent(short)+856
std::__1::__function::__func<Envoy::Event::DispatcherImpl::createFileEvent(int, std::__1::function<void (unsigned int)>, Envoy::Event::FileTriggerType, unsigned int)::$_5, std::__1::allocator<Envoy::Event::DispatcherImpl::createFileEvent(int, std::__1::function<void (unsigned int)>, Envoy::Event::FileTriggerType, unsigned int)::$_5>, void (unsigned int)>::operator()(unsigned int&&)+65
Envoy::Event::FileEventImpl::assignEvents(unsigned int, event_base*)::$_1::__invoke(int, short, void*)+92
0x7fffffffe000
event_base_loop+1953
Envoy::Server::WorkerImpl::threadRoutine(Envoy::Server::GuardDog&, std::__1::function<void ()> const&)+621
Envoy::Thread::ThreadImplPosix::ThreadImplPosix(std::__1::function<void ()>, absl::optional<Envoy::Thread::Options> const&)::{lambda(void*)#1}::__invoke(void*)+19
start_thread+217
***** elapsed=1026910626: tid=4293,comm=wrk:worker_1: SslSocket*, probe=uprobe:/proc/3620/root/usr/local/bin/envoy:_ZN5Envoy10Extensions16TransportSockets3Tls9SslSocket27setTransportSocketCallbacksERNS_7Network24TransportSocketCallbacksE
Envoy::Extensions::TransportSockets::Tls::SslSocket::setTransportSocketCallbacks(Envoy::Network::TransportSocketCallbacks&)+0
Envoy::Network::ServerConnectionImpl::ServerConnectionImpl(Envoy::Event::Dispatcher&, std::__1::unique_ptr<Envoy::Network::ConnectionSocket, std::__1::default_delete<Envoy::Network::ConnectionSocket> >&&, std::__1::unique_ptr<Envoy::Network::TransportSocket, std::__1::default_delete<Envoy::Network::TransportSocket> >&&, Envoy::StreamInfo::StreamInfo&, bool)+107
Envoy::Event::DispatcherImpl::createServerConnection(std::__1::unique_ptr<Envoy::Network::ConnectionSocket, std::__1::default_delete<Envoy::Network::ConnectionSocket> >&&, std::__1::unique_ptr<Envoy::Network::TransportSocket, std::__1::default_delete<Envoy::Network::TransportSocket> >&&, Envoy::StreamInfo::StreamInfo&)+70
Envoy::Server::ActiveTcpListener::newConnection(std::__1::unique_ptr<Envoy::Network::ConnectionSocket, std::__1::default_delete<Envoy::Network::ConnectionSocket> >&&, std::__1::unique_ptr<Envoy::StreamInfo::StreamInfo, std::__1::default_delete<Envoy::StreamInfo::StreamInfo> >)+307
Envoy::Server::ActiveTcpSocket::newConnection()+377
Envoy::Server::ActiveTcpSocket::continueFilterChain(bool)+107
Envoy::Server::ActiveTcpListener::onAcceptWorker(std::__1::unique_ptr<Envoy::Network::ConnectionSocket, std::__1::default_delete<Envoy::Network::ConnectionSocket> >&&, bool, bool)+163
Envoy::Network::TcpListenerImpl::onSocketEvent(short)+856
std::__1::__function::__func<Envoy::Event::DispatcherImpl::createFileEvent(int, std::__1::function<void (unsigned int)>, Envoy::Event::FileTriggerType, unsigned int)::$_5, std::__1::allocator<Envoy::Event::DispatcherImpl::createFileEvent(int, std::__1::function<void (unsigned int)>, Envoy::Event::FileTriggerType, unsigned int)::$_5>, void (unsigned int)>::operator()(unsigned int&&)+65
Envoy::Event::FileEventImpl::assignEvents(unsigned int, event_base*)::$_1::__invoke(int, short, void*)+92
comm:wrk:worker_1 : setsockopt: level=6, fd=42, optname=1, optval=1, optlen=4.
***** elapsed=1027034582: tid=4293,comm=wrk:worker_1: END:EventFired
******* WAKE-ROUND:END Summary *******
***** elapsed=1027048750: tid=4293,comm=wrk:worker_1: sys_enter_epoll_wait, runableDuaration=12738117, tid2epollNrFdReady=1
*** last_epoll_wait_args: epfd=14, events=945353600, maxevents=32, timeout=100
***************************
### 连接发生 ReadReady/WriteReady 回调 到 ConnectionImpl。开始了本 fd 的新一轮回调处理。
***** elapsed=1027065513: tid=4293,comm=wrk:worker_1: BEGIN:EventFired:FileEventImpl::assignEvents::eventCallback()
FileEventImpl*=0x563d38fb4ee0, fd=42, events=0x26
libevent: EV_READ
libevent: EV_WRITE
libevent: EV_ET
***** elapsed=1027103573: tid=4293,comm=wrk:worker_1: SslSocket*, probe=uprobe:/proc/3620/root/usr/local/bin/envoy:_ZN5Envoy10Extensions16TransportSockets3Tls9SslSocket7doWriteERNS_6Buffer8InstanceEb
Envoy::Extensions::TransportSockets::Tls::SslSocket::doWrite(Envoy::Buffer::Instance&, bool)+0
Envoy::Network::ConnectionImpl::onFileEvent(unsigned int)+818
std::__1::__function::__func<Envoy::Event::DispatcherImpl::createFileEvent(int, std::__1::function<void (unsigned int)>, Envoy::Event::FileTriggerType, unsigned int)::$_5, std::__1::allocator<Envoy::Event::DispatcherImpl::createFileEvent(int, std::__1::function<void (unsigned int)>, Envoy::Event::FileTriggerType, unsigned int)::$_5>, void (unsigned int)>::operator()(unsigned int&&)+65
Envoy::Event::FileEventImpl::assignEvents(unsigned int, event_base*)::$_1::__invoke(int, short, void*)+92
0x7fffffffe000
event_base_loop+1953
Envoy::Server::WorkerImpl::threadRoutine(Envoy::Server::GuardDog&, std::__1::function<void ()> const&)+621
Envoy::Thread::ThreadImplPosix::ThreadImplPosix(std::__1::function<void ()>, absl::optional<Envoy::Thread::Options> const&)::{lambda(void*)#1}::__invoke(void*)+19
start_thread+217
### TLS 握手开始,读 socket,期待读到 TLS ClientHello
***** elapsed=1027121336: tid=4293,comm=wrk:worker_1: socket_read, probe=tracepoint:syscalls:sys_exit_readv, fd=42, ret=5
readv+77
Envoy::Network::IoSocketHandleImpl::readv(unsigned long, Envoy::Buffer::RawSlice*, unsigned long)+247
Envoy::Extensions::TransportSockets::Tls::(anonymous namespace)::io_handle_read(bio_st*, char*, int)+54
BIO_read+46
bssl::ssl_read_buffer_extend_to(ssl_st*, unsigned long)+457
bssl::ssl_handle_open_record(ssl_st*, bool*, bssl::ssl_open_record_t, unsigned long, unsigned char)+222
bssl::ssl_run_handshake(bssl::SSL_HANDSHAKE*, bool*)+247
SSL_do_handshake+100
Envoy::Extensions::TransportSockets::Tls::SslHandshakerImpl::doHandshake()+30
Envoy::Extensions::TransportSockets::Tls::SslSocket::doWrite(Envoy::Buffer::Instance&, bool)+56
Envoy::Network::ConnectionImpl::onWriteReady()+1876
Envoy::Network::ConnectionImpl::onFileEvent(unsigned int)+818
std::__1::__function::__func<Envoy::Event::DispatcherImpl::createFileEvent(int, std::__1::function<void (unsigned int)>, Envoy::Event::FileTriggerType, unsigned int)::$_5, std::__1::allocator<Envoy::Event::DispatcherImpl::createFileEvent(int, std::__1::function<void (unsigned int)>, Envoy::Event::FileTriggerType, unsigned int)::$_5>, void (unsigned int)>::operator()(unsigned int&&)+65
Envoy::Event::FileEventImpl::assignEvents(unsigned int, event_base*)::$_1::__invoke(int, short, void*)+92
0x7fffffffe000
event_base_loop+1953
Envoy::Server::WorkerImpl::threadRoutine(Envoy::Server::GuardDog&, std::__1::function<void ()> const&)+621
Envoy::Thread::ThreadImplPosix::ThreadImplPosix(std::__1::function<void ()>, absl::optional<Envoy::Thread::Options> const&)::{lambda(void*)#1}::__invoke(void*)+19
start_thread+217
***** elapsed=1027135256: tid=4293,comm=wrk:worker_1: socket_read, probe=tracepoint:syscalls:sys_exit_readv, fd=42, ret=213
readv+77
Envoy::Network::IoSocketHandleImpl::readv(unsigned long, Envoy::Buffer::RawSlice*, unsigned long)+247
Envoy::Extensions::TransportSockets::Tls::(anonymous namespace)::io_handle_read(bio_st*, char*, int)+54
BIO_read+46
bssl::ssl_read_buffer_extend_to(ssl_st*, unsigned long)+457
bssl::ssl_handle_open_record(ssl_st*, bool*, bssl::ssl_open_record_t, unsigned long, unsigned char)+222
bssl::ssl_run_handshake(bssl::SSL_HANDSHAKE*, bool*)+247
SSL_do_handshake+100
Envoy::Extensions::TransportSockets::Tls::SslHandshakerImpl::doHandshake()+30
Envoy::Extensions::TransportSockets::Tls::SslSocket::doWrite(Envoy::Buffer::Instance&, bool)+56
Envoy::Network::ConnectionImpl::onWriteReady()+1876
Envoy::Network::ConnectionImpl::onFileEvent(unsigned int)+818
std::__1::__function::__func<Envoy::Event::DispatcherImpl::createFileEvent(int, std::__1::function<void (unsigned int)>, Envoy::Event::FileTriggerType, unsigned int)::$_5, std::__1::allocator<Envoy::Event::DispatcherImpl::createFileEvent(int, std::__1::function<void (unsigned int)>, Envoy::Event::FileTriggerType, unsigned int)::$_5>, void (unsigned int)>::operator()(unsigned int&&)+65
Envoy::Event::FileEventImpl::assignEvents(unsigned int, event_base*)::$_1::__invoke(int, short, void*)+92
0x7fffffffe000
event_base_loop+1953
Envoy::Server::WorkerImpl::threadRoutine(Envoy::Server::GuardDog&, std::__1::function<void ()> const&)+621
Envoy::Thread::ThreadImplPosix::ThreadImplPosix(std::__1::function<void ()>, absl::optional<Envoy::Thread::Options> const&)::{lambda(void*)#1}::__invoke(void*)+19
start_thread+217
### TLS 握手中,已经完成 TLS ClientHello 的读取。发送 TLS Server Hello, 2083 bytes
***** elapsed=1032040321: tid=4293,comm=wrk:worker_1: socket_write, probe=tracepoint:syscalls:sys_exit_writev, fd=42, ret=2083
writev+77
Envoy::Network::IoSocketHandleImpl::writev(Envoy::Buffer::RawSlice const*, unsigned long)+263
Envoy::Extensions::TransportSockets::Tls::(anonymous namespace)::io_handle_write(bio_st*, char const*, int)+48
BIO_write+46
bssl::tls_flush_flight(ssl_st*)+306
bssl::ssl_run_handshake(bssl::SSL_HANDSHAKE*, bool*)+290
SSL_do_handshake+100
Envoy::Extensions::TransportSockets::Tls::SslHandshakerImpl::doHandshake()+30
Envoy::Extensions::TransportSockets::Tls::SslSocket::doWrite(Envoy::Buffer::Instance&, bool)+56
Envoy::Network::ConnectionImpl::onWriteReady()+1876
Envoy::Network::ConnectionImpl::onFileEvent(unsigned int)+818
std::__1::__function::__func<Envoy::Event::DispatcherImpl::createFileEvent(int, std::__1::function<void (unsigned int)>, Envoy::Event::FileTriggerType, unsigned int)::$_5, std::__1::allocator<Envoy::Event::DispatcherImpl::createFileEvent(int, std::__1::function<void (unsigned int)>, Envoy::Event::FileTriggerType, unsigned int)::$_5>, void (unsigned int)>::operator()(unsigned int&&)+65
Envoy::Event::FileEventImpl::assignEvents(unsigned int, event_base*)::$_1::__invoke(int, short, void*)+92
0x7fffffffe000
event_base_loop+1953
Envoy::Server::WorkerImpl::threadRoutine(Envoy::Server::GuardDog&, std::__1::function<void ()> const&)+621
Envoy::Thread::ThreadImplPosix::ThreadImplPosix(std::__1::function<void ()>, absl::optional<Envoy::Thread::Options> const&)::{lambda(void*)#1}::__invoke(void*)+19
start_thread+217
### TLS 握手中,已经读完了现有的 socket 数据
***** elapsed=1032093848: tid=4293,comm=wrk:worker_1: socket_read, probe=tracepoint:syscalls:sys_exit_readv, fd=42, ret=-11
readv+77
Envoy::Network::IoSocketHandleImpl::readv(unsigned long, Envoy::Buffer::RawSlice*, unsigned long)+247
Envoy::Extensions::TransportSockets::Tls::(anonymous namespace)::io_handle_read(bio_st*, char*, int)+54
BIO_read+46
bssl::ssl_read_buffer_extend_to(ssl_st*, unsigned long)+457
bssl::ssl_handle_open_record(ssl_st*, bool*, bssl::ssl_open_record_t, unsigned long, unsigned char)+222
bssl::ssl_run_handshake(bssl::SSL_HANDSHAKE*, bool*)+247
SSL_do_handshake+100
Envoy::Extensions::TransportSockets::Tls::SslHandshakerImpl::doHandshake()+30
Envoy::Extensions::TransportSockets::Tls::SslSocket::doWrite(Envoy::Buffer::Instance&, bool)+56
Envoy::Network::ConnectionImpl::onWriteReady()+1876
Envoy::Network::ConnectionImpl::onFileEvent(unsigned int)+818
std::__1::__function::__func<Envoy::Event::DispatcherImpl::createFileEvent(int, std::__1::function<void (unsigned int)>, Envoy::Event::FileTriggerType, unsigned int)::$_5, std::__1::allocator<Envoy::Event::DispatcherImpl::createFileEvent(int, std::__1::function<void (unsigned int)>, Envoy::Event::FileTriggerType, unsigned int)::$_5>, void (unsigned int)>::operator()(unsigned int&&)+65
Envoy::Event::FileEventImpl::assignEvents(unsigned int, event_base*)::$_1::__invoke(int, short, void*)+92
0x7fffffffe000
event_base_loop+1953
Envoy::Server::WorkerImpl::threadRoutine(Envoy::Server::GuardDog&, std::__1::function<void ()> const&)+621
Envoy::Thread::ThreadImplPosix::ThreadImplPosix(std::__1::function<void ()>, absl::optional<Envoy::Thread::Options> const&)::{lambda(void*)#1}::__invoke(void*)+19
start_thread+217
***** elapsed=1032121531: tid=4293,comm=wrk:worker_1: SslSocket*, probe=uprobe:/proc/3620/root/usr/local/bin/envoy:_ZN5Envoy10Extensions16TransportSockets3Tls9SslSocket6doReadERNS_6Buffer8InstanceE
Envoy::Extensions::TransportSockets::Tls::SslSocket::doRead(Envoy::Buffer::Instance&)+0
Envoy::Network::ConnectionImpl::onFileEvent(unsigned int)+879
std::__1::__function::__func<Envoy::Event::DispatcherImpl::createFileEvent(int, std::__1::function<void (unsigned int)>, Envoy::Event::FileTriggerType, unsigned int)::$_5, std::__1::allocator<Envoy::Event::DispatcherImpl::createFileEvent(int, std::__1::function<void (unsigned int)>, Envoy::Event::FileTriggerType, unsigned int)::$_5>, void (unsigned int)>::operator()(unsigned int&&)+65
Envoy::Event::FileEventImpl::assignEvents(unsigned int, event_base*)::$_1::__invoke(int, short, void*)+92
0x7fffffffe000
event_base_loop+1953
Envoy::Server::WorkerImpl::threadRoutine(Envoy::Server::GuardDog&, std::__1::function<void ()> const&)+621
Envoy::Thread::ThreadImplPosix::ThreadImplPosix(std::__1::function<void ()>, absl::optional<Envoy::Thread::Options> const&)::{lambda(void*)#1}::__invoke(void*)+19
start_thread+217
### 为上一行日志的下级函数调用(即同一个 stack)。尝试读数据,但同样发现,已经读完了现有的 socket 数据
***** elapsed=1032133376: tid=4293,comm=wrk:worker_1: socket_read, probe=tracepoint:syscalls:sys_exit_readv, fd=42, ret=-11
readv+77
Envoy::Network::IoSocketHandleImpl::readv(unsigned long, Envoy::Buffer::RawSlice*, unsigned long)+247
Envoy::Extensions::TransportSockets::Tls::(anonymous namespace)::io_handle_read(bio_st*, char*, int)+54
BIO_read+46
bssl::ssl_read_buffer_extend_to(ssl_st*, unsigned long)+457
bssl::ssl_handle_open_record(ssl_st*, bool*, bssl::ssl_open_record_t, unsigned long, unsigned char)+222
bssl::ssl_run_handshake(bssl::SSL_HANDSHAKE*, bool*)+247
SSL_do_handshake+100
Envoy::Extensions::TransportSockets::Tls::SslHandshakerImpl::doHandshake()+30
Envoy::Extensions::TransportSockets::Tls::SslSocket::doRead(Envoy::Buffer::Instance&)+78
Envoy::Network::ConnectionImpl::onReadReady()+753
Envoy::Network::ConnectionImpl::onFileEvent(unsigned int)+879
std::__1::__function::__func<Envoy::Event::DispatcherImpl::createFileEvent(int, std::__1::function<void (unsigned int)>, Envoy::Event::FileTriggerType, unsigned int)::$_5, std::__1::allocator<Envoy::Event::DispatcherImpl::createFileEvent(int, std::__1::function<void (unsigned int)>, Envoy::Event::FileTriggerType, unsigned int)::$_5>, void (unsigned int)>::operator()(unsigned int&&)+65
Envoy::Event::FileEventImpl::assignEvents(unsigned int, event_base*)::$_1::__invoke(int, short, void*)+92
0x7fffffffe000
event_base_loop+1953
Envoy::Server::WorkerImpl::threadRoutine(Envoy::Server::GuardDog&, std::__1::function<void ()> const&)+621
Envoy::Thread::ThreadImplPosix::ThreadImplPosix(std::__1::function<void ()>, absl::optional<Envoy::Thread::Options> const&)::{lambda(void*)#1}::__invoke(void*)+19
start_thread+217
### 结束本轮 fd 的回调处理
***** elapsed=1032148400: tid=4293,comm=wrk:worker_1: END:EventFired
******* WAKE-ROUND:END Summary *******
***** elapsed=1032166621: tid=4293,comm=wrk:worker_1: sys_enter_epoll_wait, runableDuaration=5101911, tid2epollNrFdReady=1
*** last_epoll_wait_args: epfd=14, events=945353600, maxevents=32, timeout=20
***************************
### 连接发生 ReadReady/WriteReady 回调 到 ConnectionImpl。开始了本 fd 的新一轮回调处理。
***** elapsed=1042519655: tid=4293,comm=wrk:worker_1: BEGIN:EventFired:FileEventImpl::assignEvents::eventCallback()
FileEventImpl*=0x563d38fb4ee0, fd=42, events=0x26
libevent: EV_READ
libevent: EV_WRITE
libevent: EV_ET
***** elapsed=1042557319: tid=4293,comm=wrk:worker_1: SslSocket*, probe=uprobe:/proc/3620/root/usr/local/bin/envoy:_ZN5Envoy10Extensions16TransportSockets3Tls9SslSocket7doWriteERNS_6Buffer8InstanceEb
Envoy::Extensions::TransportSockets::Tls::SslSocket::doWrite(Envoy::Buffer::Instance&, bool)+0
Envoy::Network::ConnectionImpl::onFileEvent(unsigned int)+818
std::__1::__function::__func<Envoy::Event::DispatcherImpl::createFileEvent(int, std::__1::function<void (unsigned int)>, Envoy::Event::FileTriggerType, unsigned int)::$_5, std::__1::allocator<Envoy::Event::DispatcherImpl::createFileEvent(int, std::__1::function<void (unsigned int)>, Envoy::Event::FileTriggerType, unsigned int)::$_5>, void (unsigned int)>::operator()(unsigned int&&)+65
Envoy::Event::FileEventImpl::assignEvents(unsigned int, event_base*)::$_1::__invoke(int, short, void*)+92
0x7fffffffe000
event_base_loop+1953
Envoy::Server::WorkerImpl::threadRoutine(Envoy::Server::GuardDog&, std::__1::function<void ()> const&)+621
Envoy::Thread::ThreadImplPosix::ThreadImplPosix(std::__1::function<void ()>, absl::optional<Envoy::Thread::Options> const&)::{lambda(void*)#1}::__invoke(void*)+19
start_thread+217
### TLS 握手中。之前已经完成 TLS ClientHello 的读取。之前已经发送了 TLS Server Hello。现在读 socket 数据,mTLS 1.3 期待读到 Client certificate
***** elapsed=1042593080: tid=4293,comm=wrk:worker_1: socket_read, probe=tracepoint:syscalls:sys_exit_readv, fd=42, ret=5
readv+77
Envoy::Network::IoSocketHandleImpl::readv(unsigned long, Envoy::Buffer::RawSlice*, unsigned long)+247
Envoy::Extensions::TransportSockets::Tls::(anonymous namespace)::io_handle_read(bio_st*, char*, int)+54
BIO_read+46
bssl::ssl_read_buffer_extend_to(ssl_st*, unsigned long)+457
bssl::ssl_handle_open_record(ssl_st*, bool*, bssl::ssl_open_record_t, unsigned long, unsigned char)+222
bssl::ssl_run_handshake(bssl::SSL_HANDSHAKE*, bool*)+247
SSL_do_handshake+100
Envoy::Extensions::TransportSockets::Tls::SslHandshakerImpl::doHandshake()+30
Envoy::Extensions::TransportSockets::Tls::SslSocket::doWrite(Envoy::Buffer::Instance&, bool)+56
Envoy::Network::ConnectionImpl::onWriteReady()+1876
Envoy::Network::ConnectionImpl::onFileEvent(unsigned int)+818
std::__1::__function::__func<Envoy::Event::DispatcherImpl::createFileEvent(int, std::__1::function<void (unsigned int)>, Envoy::Event::FileTriggerType, unsigned int)::$_5, std::__1::allocator<Envoy::Event::DispatcherImpl::createFileEvent(int, std::__1::function<void (unsigned int)>, Envoy::Event::FileTriggerType, unsigned int)::$_5>, void (unsigned int)>::operator()(unsigned int&&)+65
Envoy::Event::FileEventImpl::assignEvents(unsigned int, event_base*)::$_1::__invoke(int, short, void*)+92
0x7fffffffe000
event_base_loop+1953
Envoy::Server::WorkerImpl::threadRoutine(Envoy::Server::GuardDog&, std::__1::function<void ()> const&)+621
Envoy::Thread::ThreadImplPosix::ThreadImplPosix(std::__1::function<void ()>, absl::optional<Envoy::Thread::Options> const&)::{lambda(void*)#1}::__invoke(void*)+19
start_thread+217
***** elapsed=1042608782: tid=4293,comm=wrk:worker_1: socket_read, probe=tracepoint:syscalls:sys_exit_readv, fd=42, ret=1618
readv+77
...
***** elapsed=1042794016: tid=4293,comm=wrk:worker_1: socket_read, probe=tracepoint:syscalls:sys_exit_readv, fd=42, ret=5
readv+77
...
***** elapsed=1042811526: tid=4293,comm=wrk:worker_1: socket_read, probe=tracepoint:syscalls:sys_exit_readv, fd=42, ret=37
readv+77
...
***** elapsed=1042920930: tid=4293,comm=wrk:worker_1: socket_read, probe=tracepoint:syscalls:sys_exit_readv, fd=42, ret=5
readv+77
...
***** elapsed=1042932840: tid=4293,comm=wrk:worker_1: socket_read, probe=tracepoint:syscalls:sys_exit_readv, fd=42, ret=264
readv+77
...
***** elapsed=1043015006: tid=4293,comm=wrk:worker_1: socket_read, probe=tracepoint:syscalls:sys_exit_readv, fd=42, ret=5
readv+77
...
***** elapsed=1043028533: tid=4293,comm=wrk:worker_1: socket_read, probe=tracepoint:syscalls:sys_exit_readv, fd=42, ret=1
readv+77
...
***** elapsed=1043054194: tid=4293,comm=wrk:worker_1: socket_read, probe=tracepoint:syscalls:sys_exit_readv, fd=42, ret=5
readv+77
...
***** elapsed=1043070435: tid=4293,comm=wrk:worker_1: socket_read, probe=tracepoint:syscalls:sys_exit_readv, fd=42, ret=40
readv+77
...
### TLS 握手中。mTLS 1.3 读完了 Client certificate 后,通过了校验,返回结果。
***** elapsed=1043609771: tid=4293,comm=wrk:worker_1: socket_write, probe=tracepoint:syscalls:sys_exit_writev, fd=42, ret=1890
writev+77
Envoy::Network::IoSocketHandleImpl::writev(Envoy::Buffer::RawSlice const*, unsigned long)+263
Envoy::Extensions::TransportSockets::Tls::(anonymous namespace)::io_handle_write(bio_st*, char const*, int)+48
BIO_write+46
bssl::tls_flush_flight(ssl_st*)+306
bssl::ssl_run_handshake(bssl::SSL_HANDSHAKE*, bool*)+290
SSL_do_handshake+100
Envoy::Extensions::TransportSockets::Tls::SslHandshakerImpl::doHandshake()+30
Envoy::Extensions::TransportSockets::Tls::SslSocket::doWrite(Envoy::Buffer::Instance&, bool)+56
Envoy::Network::ConnectionImpl::onWriteReady()+1876
Envoy::Network::ConnectionImpl::onFileEvent(unsigned int)+818
std::__1::__function::__func<Envoy::Event::DispatcherImpl::createFileEvent(int, std::__1::function<void (unsigned int)>, Envoy::Event::FileTriggerType, unsigned int)::$_5, std::__1::allocator<Envoy::Event::DispatcherImpl::createFileEvent(int, std::__1::function<void (unsigned int)>, Envoy::Event::FileTriggerType, unsigned int)::$_5>, void (unsigned int)>::operator()(unsigned int&&)+65
Envoy::Event::FileEventImpl::assignEvents(unsigned int, event_base*)::$_1::__invoke(int, short, void*)+92
0x7fffffffe000
event_base_loop+1953
Envoy::Server::WorkerImpl::threadRoutine(Envoy::Server::GuardDog&, std::__1::function<void ()> const&)+621
Envoy::Thread::ThreadImplPosix::ThreadImplPosix(std::__1::function<void ()>, absl::optional<Envoy::Thread::Options> const&)::{lambda(void*)#1}::__invoke(void*)+19
start_thread+217
### TLS 握手成功
***** elapsed=1043684513: tid=4293,comm=wrk:worker_1: SslSocket*, probe=uprobe:/proc/3620/root/usr/local/bin/envoy:_ZThn16_N5Envoy10Extensions16TransportSockets3Tls9SslSocket9onSuccessEP6ssl_st
non-virtual thunk to Envoy::Extensions::TransportSockets::Tls::SslSocket::onSuccess(ssl_st*)+0
Envoy::Extensions::TransportSockets::Tls::SslSocket::doWrite(Envoy::Buffer::Instance&, bool)+56
Envoy::Network::ConnectionImpl::onWriteReady()+1876
Envoy::Network::ConnectionImpl::onFileEvent(unsigned int)+818
std::__1::__function::__func<Envoy::Event::DispatcherImpl::createFileEvent(int, std::__1::function<void (unsigned int)>, Envoy::Event::FileTriggerType, unsigned int)::$_5, std::__1::allocator<Envoy::Event::DispatcherImpl::createFileEvent(int, std::__1::function<void (unsigned int)>, Envoy::Event::FileTriggerType, unsigned int)::$_5>, void (unsigned int)>::operator()(unsigned int&&)+65
Envoy::Event::FileEventImpl::assignEvents(unsigned int, event_base*)::$_1::__invoke(int, short, void*)+92
0x7fffffffe000
event_base_loop+1953
Envoy::Server::WorkerImpl::threadRoutine(Envoy::Server::GuardDog&, std::__1::function<void ()> const&)+621
Envoy::Thread::ThreadImplPosix::ThreadImplPosix(std::__1::function<void ()>, absl::optional<Envoy::Thread::Options> const&)::{lambda(void*)#1}::__invoke(void*)+19
### TLS 握手成功
***** elapsed=1043800613: tid=4293,comm=wrk:worker_1: SslSocket*, probe=uprobe:/proc/3620/root/usr/local/bin/envoy:_ZThn16_NK5Envoy10Extensions16TransportSockets3Tls9SslSocket10connectionEv
non-virtual thunk to Envoy::Extensions::TransportSockets::Tls::SslSocket::connection() const+0
Envoy::Extensions::TransportSockets::Tls::SslSocket::doWrite(Envoy::Buffer::Instance&, bool)+56
Envoy::Network::ConnectionImpl::onWriteReady()+1876
Envoy::Network::ConnectionImpl::onFileEvent(unsigned int)+818
std::__1::__function::__func<Envoy::Event::DispatcherImpl::createFileEvent(int, std::__1::function<void (unsigned int)>, Envoy::Event::FileTriggerType, unsigned int)::$_5, std::__1::allocator<Envoy::Event::DispatcherImpl::createFileEvent(int, std::__1::function<void (unsigned int)>, Envoy::Event::FileTriggerType, unsigned int)::$_5>, void (unsigned int)>::operator()(unsigned int&&)+65
Envoy::Event::FileEventImpl::assignEvents(unsigned int, event_base*)::$_1::__invoke(int, short, void*)+92
0x7fffffffe000
event_base_loop+1953
Envoy::Server::WorkerImpl::threadRoutine(Envoy::Server::GuardDog&, std::__1::function<void ()> const&)+621
Envoy::Thread::ThreadImplPosix::ThreadImplPosix(std::__1::function<void ()>, absl::optional<Envoy::Thread::Options> const&)::{lambda(void*)#1}::__invoke(void*)+19
***** elapsed=1043817077: tid=4293,comm=wrk:worker_1: SslSocket*, probe=uprobe:/proc/3620/root/usr/local/bin/envoy:_ZThn16_NK5Envoy10Extensions16TransportSockets3Tls9SslSocket10connectionEv
non-virtual thunk to Envoy::Extensions::TransportSockets::Tls::SslSocket::connection() const+0
Envoy::Extensions::TransportSockets::Tls::SslSocket::doWrite(Envoy::Buffer::Instance&, bool)+56
Envoy::Network::ConnectionImpl::onWriteReady()+1876
Envoy::Network::ConnectionImpl::onFileEvent(unsigned int)+818
std::__1::__function::__func<Envoy::Event::DispatcherImpl::createFileEvent(int, std::__1::function<void (unsigned int)>, Envoy::Event::FileTriggerType, unsigned int)::$_5, std::__1::allocator<Envoy::Event::DispatcherImpl::createFileEvent(int, std::__1::function<void (unsigned int)>, Envoy::Event::FileTriggerType, unsigned int)::$_5>, void (unsigned int)>::operator()(unsigned int&&)+65
Envoy::Event::FileEventImpl::assignEvents(unsigned int, event_base*)::$_1::__invoke(int, short, void*)+92
0x7fffffffe000
event_base_loop+1953
Envoy::Server::WorkerImpl::threadRoutine(Envoy::Server::GuardDog&, std::__1::function<void ()> const&)+621
Envoy::Thread::ThreadImplPosix::ThreadImplPosix(std::__1::function<void ()>, absl::optional<Envoy::Thread::Options> const&)::{lambda(void*)#1}::__invoke(void*)+19
***** elapsed=1043831361: tid=4293,comm=wrk:worker_1: SslSocket*, probe=uprobe:/proc/3620/root/usr/local/bin/envoy:_ZN5Envoy10Extensions16TransportSockets3Tls9SslSocket6doReadERNS_6Buffer8InstanceE
Envoy::Extensions::TransportSockets::Tls::SslSocket::doRead(Envoy::Buffer::Instance&)+0
Envoy::Network::ConnectionImpl::onFileEvent(unsigned int)+879
std::__1::__function::__func<Envoy::Event::DispatcherImpl::createFileEvent(int, std::__1::function<void (unsigned int)>, Envoy::Event::FileTriggerType, unsigned int)::$_5, std::__1::allocator<Envoy::Event::DispatcherImpl::createFileEvent(int, std::__1::function<void (unsigned int)>, Envoy::Event::FileTriggerType, unsigned int)::$_5>, void (unsigned int)>::operator()(unsigned int&&)+65
Envoy::Event::FileEventImpl::assignEvents(unsigned int, event_base*)::$_1::__invoke(int, short, void*)+92
0x7fffffffe000
event_base_loop+1953
Envoy::Server::WorkerImpl::threadRoutine(Envoy::Server::GuardDog&, std::__1::function<void ()> const&)+621
Envoy::Thread::ThreadImplPosix::ThreadImplPosix(std::__1::function<void ()>, absl::optional<Envoy::Thread::Options> const&)::{lambda(void*)#1}::__invoke(void*)+19
start_thread+217
***** elapsed=1043865858: tid=4293,comm=wrk:worker_1: socket_read, probe=tracepoint:syscalls:sys_exit_readv, fd=42, ret=-11
readv+77
Envoy::Network::IoSocketHandleImpl::readv(unsigned long, Envoy::Buffer::RawSlice*, unsigned long)+247
Envoy::Extensions::TransportSockets::Tls::(anonymous namespace)::io_handle_read(bio_st*, char*, int)+54
BIO_read+46
bssl::ssl_read_buffer_extend_to(ssl_st*, unsigned long)+457
bssl::ssl_handle_open_record(ssl_st*, bool*, bssl::ssl_open_record_t, unsigned long, unsigned char)+222
ssl_read_impl(ssl_st*)+516
SSL_read+78
Envoy::Extensions::TransportSockets::Tls::SslSocket::sslReadIntoSlice(Envoy::Buffer::RawSlice&)+66
Envoy::Extensions::TransportSockets::Tls::SslSocket::doRead(Envoy::Buffer::Instance&)+273
Envoy::Network::ConnectionImpl::onReadReady()+753
Envoy::Network::ConnectionImpl::onFileEvent(unsigned int)+879
std::__1::__function::__func<Envoy::Event::DispatcherImpl::createFileEvent(int, std::__1::function<void (unsigned int)>, Envoy::Event::FileTriggerType, unsigned int)::$_5, std::__1::allocator<Envoy::Event::DispatcherImpl::createFileEvent(int, std::__1::function<void (unsigned int)>, Envoy::Event::FileTriggerType, unsigned int)::$_5>, void (unsigned int)>::operator()(unsigned int&&)+65
Envoy::Event::FileEventImpl::assignEvents(unsigned int, event_base*)::$_1::__invoke(int, short, void*)+92
0x7fffffffe000
event_base_loop+1953
Envoy::Server::WorkerImpl::threadRoutine(Envoy::Server::GuardDog&, std::__1::function<void ()> const&)+621
Envoy::Thread::ThreadImplPosix::ThreadImplPosix(std::__1::function<void ()>, absl::optional<Envoy::Thread::Options> const&)::{lambda(void*)#1}::__invoke(void*)+19
start_thread+217
***** elapsed=1043893834: tid=4293,comm=wrk:worker_1: END:EventFired
******* WAKE-ROUND:END Summary *******
***** elapsed=1043912452: tid=4293,comm=wrk:worker_1: sys_enter_epoll_wait, runableDuaration=1405214, tid2epollNrFdReady=1
*** last_epoll_wait_args: epfd=14, events=945353600, maxevents=32, timeout=100
***************************
***** elapsed=1044592091: tid=4293,comm=wrk:worker_1: BEGIN:EventFired:FileEventImpl::assignEvents::eventCallback()
FileEventImpl*=0x563d38fb4ee0, fd=42, events=0x26
libevent: EV_READ
libevent: EV_WRITE
libevent: EV_ET
***** elapsed=1044804243: tid=4293,comm=wrk:worker_1: SslSocket*, probe=uprobe:/proc/3620/root/usr/local/bin/envoy:_ZN5Envoy10Extensions16TransportSockets3Tls9SslSocket7doWriteERNS_6Buffer8InstanceEb
Envoy::Extensions::TransportSockets::Tls::SslSocket::doWrite(Envoy::Buffer::Instance&, bool)+0
Envoy::Network::ConnectionImpl::onFileEvent(unsigned int)+818
std::__1::__function::__func<Envoy::Event::DispatcherImpl::createFileEvent(int, std::__1::function<void (unsigned int)>, Envoy::Event::FileTriggerType, unsigned int)::$_5, std::__1::allocator<Envoy::Event::DispatcherImpl::createFileEvent(int, std::__1::function<void (unsigned int)>, Envoy::Event::FileTriggerType, unsigned int)::$_5>, void (unsigned int)>::operator()(unsigned int&&)+65
Envoy::Event::FileEventImpl::assignEvents(unsigned int, event_base*)::$_1::__invoke(int, short, void*)+92
0x7fffffffe000
event_base_loop+1953
Envoy::Server::WorkerImpl::threadRoutine(Envoy::Server::GuardDog&, std::__1::function<void ()> const&)+621
Envoy::Thread::ThreadImplPosix::ThreadImplPosix(std::__1::function<void ()>, absl::optional<Envoy::Thread::Options> const&)::{lambda(void*)#1}::__invoke(void*)+19
start_thread+217
***** elapsed=1044842831: tid=4293,comm=wrk:worker_1: SslSocket*, probe=uprobe:/proc/3620/root/usr/local/bin/envoy:_ZN5Envoy10Extensions16TransportSockets3Tls9SslSocket6doReadERNS_6Buffer8InstanceE
Envoy::Extensions::TransportSockets::Tls::SslSocket::doRead(Envoy::Buffer::Instance&)+0
Envoy::Network::ConnectionImpl::onFileEvent(unsigned int)+879
std::__1::__function::__func<Envoy::Event::DispatcherImpl::createFileEvent(int, std::__1::function<void (unsigned int)>, Envoy::Event::FileTriggerType, unsigned int)::$_5, std::__1::allocator<Envoy::Event::DispatcherImpl::createFileEvent(int, std::__1::function<void (unsigned int)>, Envoy::Event::FileTriggerType, unsigned int)::$_5>, void (unsigned int)>::operator()(unsigned int&&)+65
Envoy::Event::FileEventImpl::assignEvents(unsigned int, event_base*)::$_1::__invoke(int, short, void*)+92
0x7fffffffe000
event_base_loop+1953
Envoy::Server::WorkerImpl::threadRoutine(Envoy::Server::GuardDog&, std::__1::function<void ()> const&)+621
Envoy::Thread::ThreadImplPosix::ThreadImplPosix(std::__1::function<void ()>, absl::optional<Envoy::Thread::Options> const&)::{lambda(void*)#1}::__invoke(void*)+19
start_thread+217
### TLS 握手成功后,读取 HTTP 层内容
***** elapsed=1044882265: tid=4293,comm=wrk:worker_1: socket_read, probe=tracepoint:syscalls:sys_exit_readv, fd=42, ret=5
readv+77
Envoy::Network::IoSocketHandleImpl::readv(unsigned long, Envoy::Buffer::RawSlice*, unsigned long)+247
Envoy::Extensions::TransportSockets::Tls::(anonymous namespace)::io_handle_read(bio_st*, char*, int)+54
BIO_read+46
bssl::ssl_read_buffer_extend_to(ssl_st*, unsigned long)+457
bssl::ssl_handle_open_record(ssl_st*, bool*, bssl::ssl_open_record_t, unsigned long, unsigned char)+222
ssl_read_impl(ssl_st*)+516
SSL_read+78
Envoy::Extensions::TransportSockets::Tls::SslSocket::sslReadIntoSlice(Envoy::Buffer::RawSlice&)+66
Envoy::Extensions::TransportSockets::Tls::SslSocket::doRead(Envoy::Buffer::Instance&)+273
Envoy::Network::ConnectionImpl::onReadReady()+753
Envoy::Network::ConnectionImpl::onFileEvent(unsigned int)+879
std::__1::__function::__func<Envoy::Event::DispatcherImpl::createFileEvent(int, std::__1::function<void (unsigned int)>, Envoy::Event::FileTriggerType, unsigned int)::$_5, std::__1::allocator<Envoy::Event::DispatcherImpl::createFileEvent(int, std::__1::function<void (unsigned int)>, Envoy::Event::FileTriggerType, unsigned int)::$_5>, void (unsigned int)>::operator()(unsigned int&&)+65
Envoy::Event::FileEventImpl::assignEvents(unsigned int, event_base*)::$_1::__invoke(int, short, void*)+92
0x7fffffffe000
event_base_loop+1953
Envoy::Server::WorkerImpl::threadRoutine(Envoy::Server::GuardDog&, std::__1::function<void ()> const&)+621
Envoy::Thread::ThreadImplPosix::ThreadImplPosix(std::__1::function<void ()>, absl::optional<Envoy::Thread::Options> const&)::{lambda(void*)#1}::__invoke(void*)+19
start_thread+217
***** elapsed=1044902210: tid=4293,comm=wrk:worker_1: socket_read, probe=tracepoint:syscalls:sys_exit_readv, fd=42, ret=1260
readv+77
...
### 读完本轮 socket 回调的内容
***** elapsed=1044923026: tid=4293,comm=wrk:worker_1: socket_read, probe=tracepoint:syscalls:sys_exit_readv, fd=42, ret=-11
readv+77
Envoy::Network::IoSocketHandleImpl::readv(unsigned long, Envoy::Buffer::RawSlice*, unsigned long)+247
Envoy::Extensions::TransportSockets::Tls::(anonymous namespace)::io_handle_read(bio_st*, char*, int)+54
BIO_read+46
bssl::ssl_read_buffer_extend_to(ssl_st*, unsigned long)+457
bssl::ssl_handle_open_record(ssl_st*, bool*, bssl::ssl_open_record_t, unsigned long, unsigned char)+222
ssl_read_impl(ssl_st*)+516
SSL_read+78
Envoy::Extensions::TransportSockets::Tls::SslSocket::sslReadIntoSlice(Envoy::Buffer::RawSlice&)+66
Envoy::Extensions::TransportSockets::Tls::SslSocket::doRead(Envoy::Buffer::Instance&)+273
Envoy::Network::ConnectionImpl::onReadReady()+753
Envoy::Network::ConnectionImpl::onFileEvent(unsigned int)+879
std::__1::__function::__func<Envoy::Event::DispatcherImpl::createFileEvent(int, std::__1::function<void (unsigned int)>, Envoy::Event::FileTriggerType, unsigned int)::$_5, std::__1::allocator<Envoy::Event::DispatcherImpl::createFileEvent(int, std::__1::function<void (unsigned int)>, Envoy::Event::FileTriggerType, unsigned int)::$_5>, void (unsigned int)>::operator()(unsigned int&&)+65
Envoy::Event::FileEventImpl::assignEvents(unsigned int, event_base*)::$_1::__invoke(int, short, void*)+92
0x7fffffffe000
event_base_loop+1953
Envoy::Server::WorkerImpl::threadRoutine(Envoy::Server::GuardDog&, std::__1::function<void ()> const&)+621
Envoy::Thread::ThreadImplPosix::ThreadImplPosix(std::__1::function<void ()>, absl::optional<Envoy::Thread::Options> const&)::{lambda(void*)#1}::__invoke(void*)+19
start_thread+217
### HTTP Filter 认为 已经完整读取了 HTTP 请求。所以取消 ReadReady 事件的监视,只监视 WriteReady,准备写 Response。
***** elapsed=1045093103: tid=4293,comm=wrk:worker_1: sys_enter_epoll_ctl, epfd=14, op=EPOLL_CTL_DEL, fd=42, events=0x80000005
***** elapsed=1045117348: tid=4293,comm=wrk:worker_1: sys_enter_epoll_ctl, epfd=14, op=EPOLL_CTL_ADD, fd=42, events=0x80002004
EPOLL_CTL_ADD/MOD WriteReady(EPOLLOUT)
EPOLL_CTL_ADD/MOD EdgeTrigger
epoll_ctl+14
epoll_nochangelist_add+54
evmap_io_add_+421
event_add_nolock_+603
event_add+54
Envoy::Network::ConnectionImpl::readDisable(bool)+1077
Envoy::Http::Http1::ServerConnectionImpl::onMessageCompleteBase()+86
Envoy::Http::Http1::ConnectionImpl::onMessageComplete()+637
Envoy::Http::Http1::LegacyHttpParserImpl::Impl::Impl(http_parser_type, void*)::{lambda(http_parser*)#3}::__invoke(http_parser*)+31
http_parser_execute+7959
Envoy::Http::Http1::LegacyHttpParserImpl::execute(char const*, int)+31
Envoy::Http::Http1::ConnectionImpl::dispatchSlice(char const*, unsigned long)+52
Envoy::Http::Http1::ConnectionImpl::dispatch(Envoy::Buffer::Instance&)+1151
virtual thunk to Envoy::Http::Http1::ConnectionImpl::dispatch(Envoy::Buffer::Instance&)+21
Envoy::Http::ConnectionManagerImpl::onData(Envoy::Buffer::Instance&, bool)+76
Envoy::Network::FilterManagerImpl::onContinueReading(Envoy::Network::FilterManagerImpl::ActiveReadFilter*, Envoy::Network::ReadBufferSource&)+303
Envoy::Network::ConnectionImpl::onReadReady()+1622
Envoy::Network::ConnectionImpl::onFileEvent(unsigned int)+879
std::__1::__function::__func<Envoy::Event::DispatcherImpl::createFileEvent(int, std::__1::function<void (unsigned int)>, Envoy::Event::FileTriggerType, unsigned int)::$_5, std::__1::allocator<Envoy::Event::DispatcherImpl::createFileEvent(int, std::__1::function<void (unsigned int)>, Envoy::Event::FileTriggerType, unsigned int)::$_5>, void (unsigned int)>::operator()(unsigned int&&)+65
Envoy::Event::FileEventImpl::assignEvents(unsigned int, event_base*)::$_1::__invoke(int, short, void*)+92
0x7fffffffe000
event_base_loop+1953
Envoy::Server::WorkerImpl::threadRoutine(Envoy::Server::GuardDog&, std::__1::function<void ()> const&)+621
Envoy::Thread::ThreadImplPosix::ThreadImplPosix(std::__1::function<void ()>, absl::optional<Envoy::Thread::Options> const&)::{lambda(void*)#1}::__invoke(void*)+19
start_thread+217
### 结束本轮 fd 的回调处理
***** elapsed=1045976752: tid=4293,comm=wrk:worker_1: END:EventFired
******* WAKE-ROUND:END Summary *******
***** elapsed=1045997232: tid=4293,comm=wrk:worker_1: sys_enter_epoll_wait, runableDuaration=1425062, tid2epollNrFdReady=1
*** last_epoll_wait_args: epfd=14, events=945353600, maxevents=32, timeout=96
***************************
### 连接发生 WriteReady 回调 到 ConnectionImpl。开始了本 fd 的新一轮回调处理。
***** elapsed=1046018418: tid=4293,comm=wrk:worker_1: BEGIN:EventFired:FileEventImpl::assignEvents::eventCallback()
FileEventImpl*=0x563d38fb4ee0, fd=42, events=0x24
libevent: EV_WRITE
libevent: EV_ET
### 虽然 socket 是 WriteReady,但可惜现在没有数据可以写入。很可能是因为 envoy 未收到完整的 upstream HTTP Response。
***** elapsed=1046087700: tid=4293,comm=wrk:worker_1: SslSocket*, probe=uprobe:/proc/3620/root/usr/local/bin/envoy:_ZN5Envoy10Extensions16TransportSockets3Tls9SslSocket7doWriteERNS_6Buffer8InstanceEb
Envoy::Extensions::TransportSockets::Tls::SslSocket::doWrite(Envoy::Buffer::Instance&, bool)+0
Envoy::Network::ConnectionImpl::onFileEvent(unsigned int)+818
std::__1::__function::__func<Envoy::Event::DispatcherImpl::createFileEvent(int, std::__1::function<void (unsigned int)>, Envoy::Event::FileTriggerType, unsigned int)::$_5, std::__1::allocator<Envoy::Event::DispatcherImpl::createFileEvent(int, std::__1::function<void (unsigned int)>, Envoy::Event::FileTriggerType, unsigned int)::$_5>, void (unsigned int)>::operator()(unsigned int&&)+65
Envoy::Event::FileEventImpl::assignEvents(unsigned int, event_base*)::$_1::__invoke(int, short, void*)+92
0x7fffffffe000
event_base_loop+1953
Envoy::Server::WorkerImpl::threadRoutine(Envoy::Server::GuardDog&, std::__1::function<void ()> const&)+621
Envoy::Thread::ThreadImplPosix::ThreadImplPosix(std::__1::function<void ()>, absl::optional<Envoy::Thread::Options> const&)::{lambda(void*)#1}::__invoke(void*)+19
start_thread+217
### 结束本轮 fd 的回调处理
***** elapsed=1046102162: tid=4293,comm=wrk:worker_1: END:EventFired
******* WAKE-ROUND:END Summary *******
***** elapsed=1046200490: tid=4293,comm=wrk:worker_1: sys_enter_epoll_wait, runableDuaration=183118, tid2epollNrFdReady=2
*** last_epoll_wait_args: epfd=14, events=945353600, maxevents=32, timeout=96
***************************
### 在没有 downsteam fd 的回调处理的情况下,envoy 修改了 downstream 的监听要求。推断为 envoy 已经收到完整的 upstream HTTP Response,准备去写 downstream 的 HTTP Response 了。
***** elapsed=1047415061: tid=4293,comm=wrk:worker_1: sys_enter_epoll_ctl, epfd=14, op=EPOLL_CTL_DEL, fd=42, events=0x80002004
***** elapsed=1047434533: tid=4293,comm=wrk:worker_1: sys_enter_epoll_ctl, epfd=14, op=EPOLL_CTL_ADD, fd=42, events=0x80000005
EPOLL_CTL_ADD/MOD ReadReady(EPOLLIN)
EPOLL_CTL_ADD/MOD WriteReady(EPOLLOUT)
EPOLL_CTL_ADD/MOD EdgeTrigger
epoll_ctl+14
epoll_nochangelist_add+54
evmap_io_add_+421
event_add_nolock_+603
event_add+54
Envoy::Network::ConnectionImpl::readDisable(bool)+938
Envoy::Http::Http1::StreamEncoderImpl::~StreamEncoderImpl()+112
non-virtual thunk to Envoy::Http::Http1::ServerConnectionImpl::onEncodeComplete()+54
Envoy::Http::Http1::StreamEncoderImpl::endEncode()+166
Envoy::Http::Http1::StreamEncoderImpl::encodeData(Envoy::Buffer::Instance&, bool)+340
Envoy::Http::ConnectionManagerImpl::ActiveStream::encodeData(Envoy::Buffer::Instance&, bool)+679
Envoy::Http::FilterManager::encodeData(Envoy::Http::ActiveStreamEncoderFilter*, Envoy::Buffer::Instance&, bool, Envoy::Http::FilterManager::FilterIterationStartState)+2138
Envoy::Router::UpstreamRequest::decodeData(Envoy::Buffer::Instance&, bool)+230
Envoy::Http::ResponseDecoderWrapper::decodeData(Envoy::Buffer::Instance&, bool)+59
Envoy::Http::ResponseDecoderWrapper::decodeData(Envoy::Buffer::Instance&, bool)+59
Envoy::Http::Http1::ClientConnectionImpl::onMessageCompleteBase()+619
Envoy::Http::Http1::ConnectionImpl::onMessageComplete()+637
Envoy::Http::Http1::LegacyHttpParserImpl::Impl::Impl(http_parser_type, void*)::{lambda(http_parser*)#3}::__invoke(http_parser*)+31
http_parser_execute+7705
Envoy::Http::Http1::LegacyHttpParserImpl::execute(char const*, int)+31
Envoy::Http::Http1::ConnectionImpl::dispatchSlice(char const*, unsigned long)+52
Envoy::Http::Http1::ConnectionImpl::dispatch(Envoy::Buffer::Instance&)+1151
Envoy::Http::Http1::ClientConnectionImpl::dispatch(Envoy::Buffer::Instance&)+29
Envoy::Http::CodecClient::onData(Envoy::Buffer::Instance&)+48
Envoy::Http::CodecClient::CodecReadFilter::onData(Envoy::Buffer::Instance&, bool)+21
Envoy::Network::FilterManagerImpl::onContinueReading(Envoy::Network::FilterManagerImpl::ActiveReadFilter*, Envoy::Network::ReadBufferSource&)+303
Envoy::Network::ConnectionImpl::onReadReady()+1622
Envoy::Network::ConnectionImpl::onFileEvent(unsigned int)+879
std::__1::__function::__func<Envoy::Event::DispatcherImpl::createFileEvent(int, std::__1::function<void (unsigned int)>, Envoy::Event::FileTriggerType, unsigned int)::$_5, std::__1::allocator<Envoy::Event::DispatcherImpl::createFileEvent(int, std::__1::function<void (unsigned int)>, Envoy::Event::FileTriggerType, unsigned int)::$_5>, void (unsigned int)>::operator()(unsigned int&&)+65
Envoy::Event::FileEventImpl::assignEvents(unsigned int, event_base*)::$_1::__invoke(int, short, void*)+92
### 连接发生 WriteReady 回调 到 ConnectionImpl。开始了本 fd 的新一轮回调处理。
***** elapsed=1047624495: tid=4293,comm=wrk:worker_1: BEGIN:EventFired:FileEventImpl::assignEvents::eventCallback()
FileEventImpl*=0x563d38fb4ee0, fd=42, events=0x24
libevent: EV_WRITE
libevent: EV_ET
***** elapsed=1047648141: tid=4293,comm=wrk:worker_1: SslSocket*, probe=uprobe:/proc/3620/root/usr/local/bin/envoy:_ZN5Envoy10Extensions16TransportSockets3Tls9SslSocket7doWriteERNS_6Buffer8InstanceEb
Envoy::Extensions::TransportSockets::Tls::SslSocket::doWrite(Envoy::Buffer::Instance&, bool)+0
Envoy::Network::ConnectionImpl::onFileEvent(unsigned int)+818
std::__1::__function::__func<Envoy::Event::DispatcherImpl::createFileEvent(int, std::__1::function<void (unsigned int)>, Envoy::Event::FileTriggerType, unsigned int)::$_5, std::__1::allocator<Envoy::Event::DispatcherImpl::createFileEvent(int, std::__1::function<void (unsigned int)>, Envoy::Event::FileTriggerType, unsigned int)::$_5>, void (unsigned int)>::operator()(unsigned int&&)+65
Envoy::Event::FileEventImpl::assignEvents(unsigned int, event_base*)::$_1::__invoke(int, short, void*)+92
0x7fffffffe000
event_base_loop+1953
Envoy::Server::WorkerImpl::threadRoutine(Envoy::Server::GuardDog&, std::__1::function<void ()> const&)+621
Envoy::Thread::ThreadImplPosix::ThreadImplPosix(std::__1::function<void ()>, absl::optional<Envoy::Thread::Options> const&)::{lambda(void*)#1}::__invoke(void*)+19
start_thread+217
### 写入 HTTP Response
***** elapsed=1047767982: tid=4293,comm=wrk:worker_1: socket_write, probe=tracepoint:syscalls:sys_exit_writev, fd=42, ret=5377
writev+77
Envoy::Network::IoSocketHandleImpl::writev(Envoy::Buffer::RawSlice const*, unsigned long)+263
Envoy::Extensions::TransportSockets::Tls::(anonymous namespace)::io_handle_write(bio_st*, char const*, int)+48
BIO_write+46
bssl::ssl_write_buffer_flush(ssl_st*)+211
bssl::do_tls_write(ssl_st*, int, unsigned char const*, unsigned int)+137
bssl::tls_write_app_data(ssl_st*, bool*, unsigned char const*, int)+285
SSL_write+265
Envoy::Extensions::TransportSockets::Tls::SslSocket::doWrite(Envoy::Buffer::Instance&, bool)+209
Envoy::Network::ConnectionImpl::onWriteReady()+1876
Envoy::Network::ConnectionImpl::onFileEvent(unsigned int)+818
std::__1::__function::__func<Envoy::Event::DispatcherImpl::createFileEvent(int, std::__1::function<void (unsigned int)>, Envoy::Event::FileTriggerType, unsigned int)::$_5, std::__1::allocator<Envoy::Event::DispatcherImpl::createFileEvent(int, std::__1::function<void (unsigned int)>, Envoy::Event::FileTriggerType, unsigned int)::$_5>, void (unsigned int)>::operator()(unsigned int&&)+65
Envoy::Event::FileEventImpl::assignEvents(unsigned int, event_base*)::$_1::__invoke(int, short, void*)+92
0x7fffffffe000
event_base_loop+1953
Envoy::Server::WorkerImpl::threadRoutine(Envoy::Server::GuardDog&, std::__1::function<void ()> const&)+621
Envoy::Thread::ThreadImplPosix::ThreadImplPosix(std::__1::function<void ()>, absl::optional<Envoy::Thread::Options> const&)::{lambda(void*)#1}::__invoke(void*)+19
start_thread+217
### 结束本轮 fd 的回调处理
***** elapsed=1047783043: tid=4293,comm=wrk:worker_1: END:EventFired
******* WAKE-ROUND:END Summary *******
***** elapsed=1047792110: tid=4293,comm=wrk:worker_1: sys_enter_epoll_wait, runableDuaration=173473, tid2epollNrFdReady=2
*** last_epoll_wait_args: epfd=14, events=945353600, maxevents=32, timeout=92
***************************
bpftrace 程序脚本就不贴出来了,有兴趣看这:
https://github.com/labilezhu/pub-diy/blob/main/low-tec/trace/trace-istio/trace-istio-part3/trace-envoy-accept-flow-ssl.bt
结尾
或者上面有很多未尽道明之处,请见谅。一个是时间实在有限,一个是我觉得能深入一行一行读完全文的同学,都是老司机了,多说无益。谢谢观看。

附录
术语
- fd: 是 file descriptor 的缩写,中文叫文件描述符(Windows 编程过来的同学叫:句柄 handle)。一个 socket 可以对应于多个 fd。不同的线程可以在不同的
fd上 listen 同一个 socket。操作系统负责新连接的负载均衡(尽管做得不太好)。